荧光定量PCR仪-1 (Roche LC96)
科室:实验医学研究中心
空闲
位 置:06楼601-2室
联系人:杨璐 / /
开放预约至:2026-04-06 周一 24:00(3天)
单次最大预约时长:30 分钟 (按时段)
单次最小预约时长:30 分钟
相邻预约冷却时长:≥ 60 分钟
仪器分类: 荧光定量PCR仪
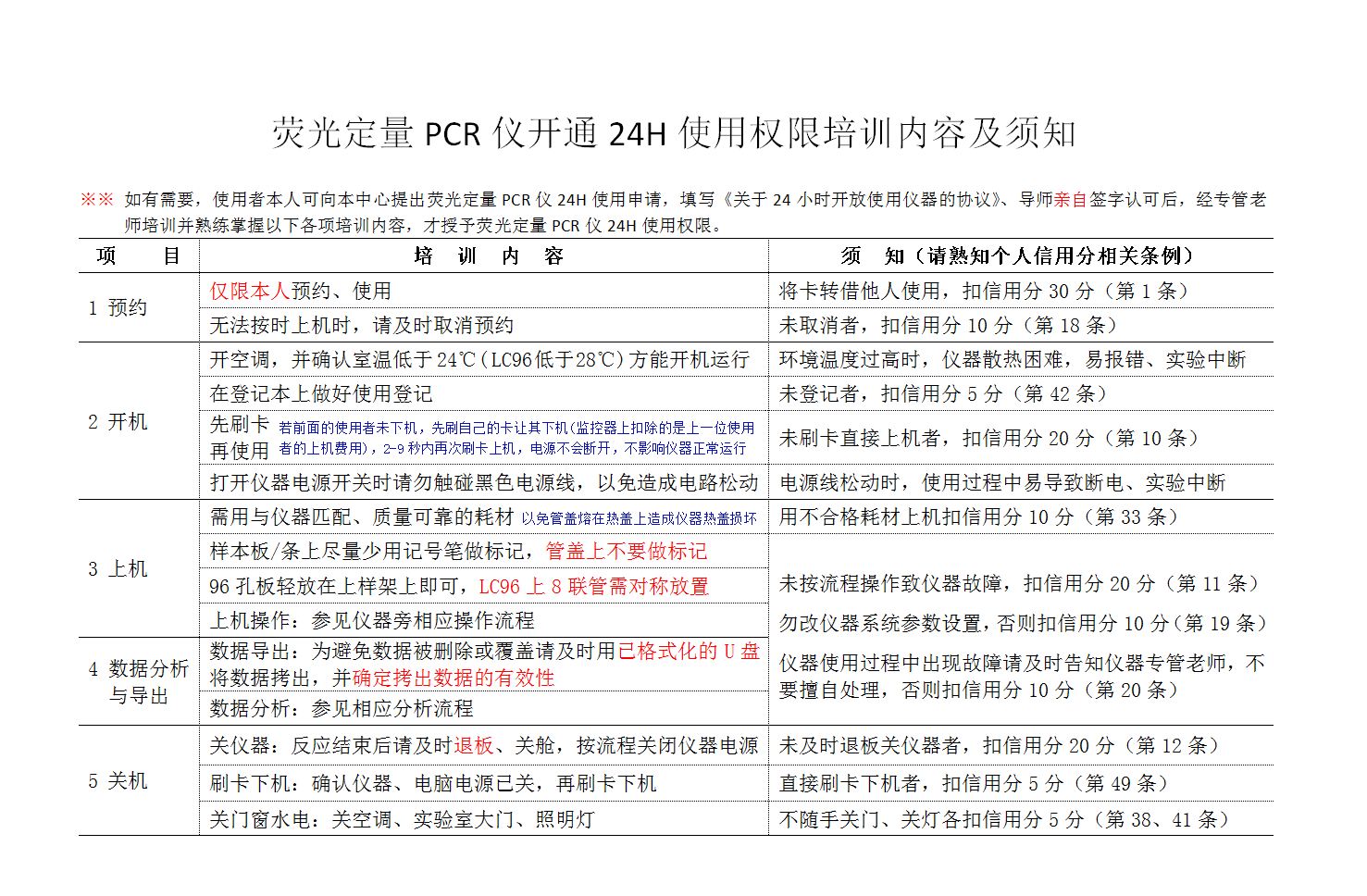
说明文档: LC96荧光定量PCR仪操作流程.pdf LC96软件安装&数据分析流程.pdf 荧光定量PCR仪开通24H使用权限培训内容及须知.png LC96荧光定量PCR仪简介.pdf
预约须知: 阅读
上次操作人:付洋光 / 上次操作时间:2026-04-03 18:19:56
上机计费表: 计费系数:1 抵扣费:0.00 元 直接从账户余额扣费 在预约开始前取消可退预约费
- 00:00:00 - 23:59:59 : 1.66 元/分钟(外部)
|
总预约:2663 次 |
总运行:3598.65 小时 |
|
收藏量:14 个 |
浏览量:16668 次 |
{{beginDate}} ~ {{endDate}} <<上周 本周 下周>>
预约时间段 |
{{weekStr[0]}} 星期天 |
{{weekStr[1]}} 星期一 |
{{weekStr[2]}} 星期二 |
{{weekStr[3]}} 星期三 |
{{weekStr[4]}} 星期四 |
{{weekStr[5]}} 星期五 |
{{weekStr[6]}} 星期六 |
|---|---|---|---|---|---|---|---|
| {{item.time}} |
|
备注:(1)上机后仪器需运行60分钟以上,故两次预约之间至少要间隔60分钟。(2)签署24小时开放协议后方可预约工作日8:30-14:30以外的时间段。(3)每天8:30-16:30时间段内可进行预约操作。(4)仪器空闲时可提前上机。
- 空闲时间段:
- 时间:04-04 周六 01:58 至 04-05 周日 13:00
- 预约人:未登录 / 18003209400
- 时间:04-05 周日 13:00 至 04-05 周日 13:30
- 等待中 备注:-
- 空闲时间段:
- 时间:04-05 周日 13:30 至 04-05 周日 15:00
- 预约人:未登录 / 18003209400
- 时间:04-05 周日 15:00 至 04-05 周日 15:30
- 等待中 备注:-
- 空闲时间段:
- 时间:04-05 周日 15:30 至 04-05 周日 17:00
- 预约人:未登录 / 18003209400
- 时间:04-05 周日 17:00 至 04-05 周日 17:30
- 等待中 备注:-
- 空闲时间段:
- 时间:04-05 周日 17:30 至 04-07 周二 00:00
| 标签 | - | 型号 | - | 资产编号 | - |
|---|---|---|---|---|---|
| 产地 | 瑞士 | 采购价 | 0.00 万元 | 采购日期 | - |
| 生产公司 | Roche公司 | 性能指标 | - | 用途 | - |
| 有效期 | - | 操作说明 | - | 归属平台 | - |
| 介绍说明 | |||||
浏览器说明:请使用IE10以上、Chrome、火狐、360(极速模式)等主流浏览器打开。
注意:超过预约结束时间,任何人有权关闭设备,所引起的实验损失后果自负!